正文

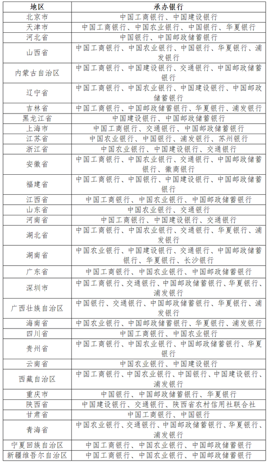
中国人民银行定于2025年11月25日发行中国京剧艺术普通纪念币一枚

21资料